ZNDS智能电视网 推荐当贝市场

TV应用下载 / 资源分享区

软件下载 | 游戏 | 讨论 | 电视计算器

综合交流 / 评测 / 活动区

交流区 | 测硬件 | 网站活动 | Z币中心

新手入门 / 进阶 / 社区互助

新手 | 你问我答 | 免费刷机救砖 | ROM固件

查看: 29587|回复: 2
上一主题 下一主题
[分享]

DeepSeek超强组合玩法与使用攻略,打工人效率神器!

[复制链接]
跳转到指定楼层
楼主
发表于 2025-2-19 10:30 | 只看该作者 |只看大图 回帖奖励 |倒序浏览 |阅读模式 | 来自上海
最近,DeepSeek可是火得一塌糊涂,凭借成本低、效率高,还能展示推理过程的优势,在网络上掀起热潮。在“什么值得买”APP上,值友们开发出了超多实用玩法,今天就来给大家盘点那些超硬核的“DeepSeek + 其他AI工具”组合,以及丝滑使用DeepSeek的独家秘籍!

一、DeepSeek+其他AI工具,工作效率飞升!

1.图片高效生成图像:DeepSeek+即梦

还在为制作图片、海报发愁?DeepSeek搭配即梦轻松解决难题。

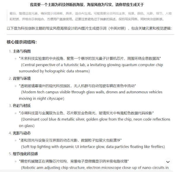
DeepSeek生成图片提示词:打开DeepSeek,输入图片需求,比如“我需要一个主题为科技创新的海报,海报风格为写实,请你帮我生成关于这个图片的提示词,便于AI图片生成软件理解”,它会给出详细的提示词,涵盖主体、背景、颜色等关键元素。

DeepSeek超强组合玩法与使用攻略,打工人效率神器!

使用即梦生成海报:打开即梦,选择「AI作图」,粘贴提示词(记得删除多余英文描述),选择图片比例,点击立即生成。若有参考图,上传后效果更佳。稍等片刻,就能生成4张海报供挑选,不满意还能「局部重绘」修改。

DeepSeek超强组合玩法与使用攻略,打工人效率神器!

DeepSeek超强组合玩法与使用攻略,打工人效率神器!

2.图片高效生成视频:DeepSeek+录咖

不会做视频别担心,DeepSeek和录咖来帮忙。

DeepSeek生成视频文案:在DeepSeek中输入视频主题,像“帮我生成一个主题为「学会个人理财」的视频文案,200字左右。不需要多余画面,只提供字幕内容” ,很快就能得到文案,检查无误后复制。

DeepSeek超强组合玩法与使用攻略,打工人效率神器!

录咖生成视频:打开录咖,选择「AI视频生成--基础模型」,粘贴文案,调节字幕样式、配音等,点击「生成」,视频就制作完成啦,点击右下方下载就能保存到电脑。

DeepSeek超强组合玩法与使用攻略,打工人效率神器!
3.图片高效生成PPT

DeepSeek + Kimi:堪称一键生成PPT的王炸组合。在Deepseek上输入PPT主旨,以「Markdown」格式输出文字内容,复制后打开Kimi网页版的「PPT助手」,粘贴内容,Kimi会生成PPT大纲,检查调整后点击「一键生成PPT」即可。

DeepSeek超强组合玩法与使用攻略,打工人效率神器!

DeepSeek超强组合玩法与使用攻略,打工人效率神器!

DeepSeek超强组合玩法与使用攻略,打工人效率神器!

DeepSeek+天工AI:这一组合能满足简单基础的PPT需求。先让DeepSeek生成PPT大纲,如输入“你是一个PPT制作高手,请你帮我生成一份PPT内容大纲,主题为「环保是可持续发展的必经之路」,内容为400字” ,复制大纲后打开天工AI的「AI PPT」,粘贴大纲并加上需求“按照上面的内容帮我生成PPT”,选择模板后就能生成PPT。

DeepSeek超强组合玩法与使用攻略,打工人效率神器!

DeepSeek超强组合玩法与使用攻略,打工人效率神器!

DeepSeek超强组合玩法与使用攻略,打工人效率神器!

DeepSeek超强组合玩法与使用攻略,打工人效率神器!

DeepSeek+WPS灵犀:通过WPS灵犀调用DeepSeek - R1,增强灵犀AI功能。在WPS主界面点击「灵犀」,选中「DeepSeek - R1」选项,发送PPT大纲要求,确定大纲没问题后输入指令「依据以上大纲,生成PPT」,生成内容后选择模板,还能下载到本地或在WPS中编辑。此外,还能使用灵犀的“快速创作、长文写作”等功能。

DeepSeek超强组合玩法与使用攻略,打工人效率神器!

DeepSeek超强组合玩法与使用攻略,打工人效率神器!

DeepSeek超强组合玩法与使用攻略,打工人效率神器!

DeepSeek超强组合玩法与使用攻略,打工人效率神器!

DeepSeek超强组合玩法与使用攻略,打工人效率神器!

DeepSeek超强组合玩法与使用攻略,打工人效率神器!

4.图片高效生成思维导图:DeepSeek+Xmind

做思维导图不再头疼!在Deepseek上输入思维导图要求,以「markdown」形式输出内容,复制后新建txt文件(Mac需转化格式),修改后缀为md。打开Xmind,点击「文件 - 导入 - Markdown」,导入md文件,就能生成思维导图,再按需修改即可。

DeepSeek超强组合玩法与使用攻略,打工人效率神器!

DeepSeek超强组合玩法与使用攻略,打工人效率神器!

DeepSeek超强组合玩法与使用攻略,打工人效率神器!

DeepSeek超强组合玩法与使用攻略,打工人效率神器!

DeepSeek超强组合玩法与使用攻略,打工人效率神器!

二、丝滑使用DeepSeek的秘籍

1.微信调用DeepSeek:微信官宣接入DeepSeek,「AI搜索功能」正在灰度测试。打开微信顶部搜索框,点击「AI搜索」,左下角选择「深度思考」即可体验。若未看到「AI搜索」,可点击微信搜索界面的「下载元宝(体验DeepSeek - R1)」按钮使用满血版。

DeepSeek超强组合玩法与使用攻略,打工人效率神器!

DeepSeek超强组合玩法与使用攻略,打工人效率神器!

DeepSeek超强组合玩法与使用攻略,打工人效率神器!

2.本地部署DeepSeek:将DeepSeek部署到本地,让它在本地运行,无需挤服务器。

3.腾讯云调用DeepSeek:腾讯云提供满血版DeepSeek,所有用户均可免费使用,还支持API调用。访问腾讯云官网,微信登录后开通大模型知识引擎,开通成功后在大模型知识引擎板块点击立即使用,选择「DeepSeek联网助手」即可免费体验;在「知识引擎原子能力」界面可创建密钥进行API调用。

DeepSeek超强组合玩法与使用攻略,打工人效率神器!

DeepSeek超强组合玩法与使用攻略,打工人效率神器!

DeepSeek超强组合玩法与使用攻略,打工人效率神器!

DeepSeek超强组合玩法与使用攻略,打工人效率神器!

4.钉钉调用DeepSeek:钉钉接入DeepSeek,在手机端或电脑端打开钉钉,找到「AI助理」,点击“创建AI助理”,选择「DeepSeek - R1满血版」,设置好头像、名称、简介等保存发布就能使用。也可在「钉钉助理市场」直接选择DeepSeek,但此方式为残血版本,按需选择。

DeepSeek超强组合玩法与使用攻略,打工人效率神器!

DeepSeek超强组合玩法与使用攻略,打工人效率神器!

DeepSeek超强组合玩法与使用攻略,打工人效率神器!

DeepSeek超强组合玩法与使用攻略,打工人效率神器!



相关阅读:

清华大学第三版:《普通人如何抓住DeepSeek红利》下载清华大学deepseek第二版:《DeepSeek如何赋能职场应用》下载

QQ20250219-100719.png (147.16 KB, 下载次数: 6)

QQ20250219-100719.png

上一篇:清华大学第三版:《普通人如何抓住DeepSeek红利》下载
下一篇:DeepSeek制作爆款短视频超详细指南:4个指令轻松搞定!
沙发
发表于 2025-2-19 10:30 | 只看该作者 | 来自广东
在线版的经常服务器繁忙
回复 支持 反对

使用道具 举报

板凳
 楼主| 发表于 2025-2-19 10:31 | 只看该作者 | 来自上海
月下桥 发表于 2025-2-19 10:30
在线版的经常服务器繁忙

用这个满血版,不卡顿,还免费,非常好用:https://www.znds.com/img/dangbeiai.html
回复 支持 反对

使用道具 举报

您需要登录后才可以回帖 登录 | 立即注册

本版积分规则

关闭

站长推荐 上一条 /1 下一条

Archiver|新帖|标签|软件|Sitemap|ZNDS智能电视网 ( 苏ICP备2023012627号 )

网络信息服务信用承诺书 | 增值电信业务经营许可证:苏B2-20221768 丨 苏公网安备 32011402011373号

GMT+8, 2026-4-19 18:53 , Processed in 0.067623 second(s), 14 queries , Redis On.

Powered by Discuz!

监督举报:report#znds.com (请将#替换为@)

© 2007-2026 ZNDS.Com

快速回复 返回顶部 返回列表